In accordance with personal data protection laws enforced by the European Union, we are committed to protecting your personal data and providing you with control over your personal data.
We have updated and will periodically update our Privacy Policy, to comply with the personal data protection. Please refer to our latest version of Privacy Policy。
This website uses cookies to provide a better browsing experience. To find out more about the cookies we use, pleas check here。
HOME
Products
Product Search
SEARCH
Category
APL6012
Active
Low-Power, 8-bit, 15-Channel Analog to Digital Converters
Features
General Description
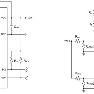
The APL6012 is a precision analog-to-digital converters (ADCs) with 8 bits of resolution, which designed with precision, low power and ease of implementation in mind. Data are transferred via an I2C-compatible serial interface. Three voltage sensing inputs are available for monitoring the temperature of the system. It measures voltage form the monitor place to GND by NTC resistor divider voltages. The sensed voltages are digitized and interfaced with microprocessor by I2C bus for advanced power management procedures. The APL6012 operates from a single power supply ranging from 2.8V to 5.5V. This APL6012 is available in TQFN3x3-20P package.
Features
- Supply Input Voltages Range: 2.8V to 5.5V
- 100uA Low Support Current
- 15-Ch Analog Voltage Input: AIN1, AIN2, AIN3, AIN4, AIN5, AIN6, AIN7, AIN8, AIN9, AIN10, AIN11, AIN12, AIN13, AIN14, AIN15
- High Accuracy Nonlinearity: ±1.5LSB
- High Accuracy A/D Resolution: 10mV
- High Accuracy A/D Full Scale Range: 1 ~ 3.56V
- Built-in Alert Flag Functions
- Built-in I2C Address Programming Functions
General Description
The APL6012 is a precision analog-to-digital converters (ADCs) with 8 bits of resolution, which designed with precision, low power and ease of implementation in mind. Data are transferred via an I2C-compatible serial interface. Three voltage sensing inputs are available for monitoring the temperature of the system. It measures voltage form the monitor place to GND by NTC resistor divider voltages. The sensed voltages are digitized and interfaced with microprocessor by I2C bus for advanced power management procedures. The APL6012 operates from a single power supply ranging from 2.8V to 5.5V. This APL6012 is available in TQFN3x3-20P package.
APL6012A
Active
Low-Power, 8-bit, 15-Channel Analog to Digital Converters
Features
General Description
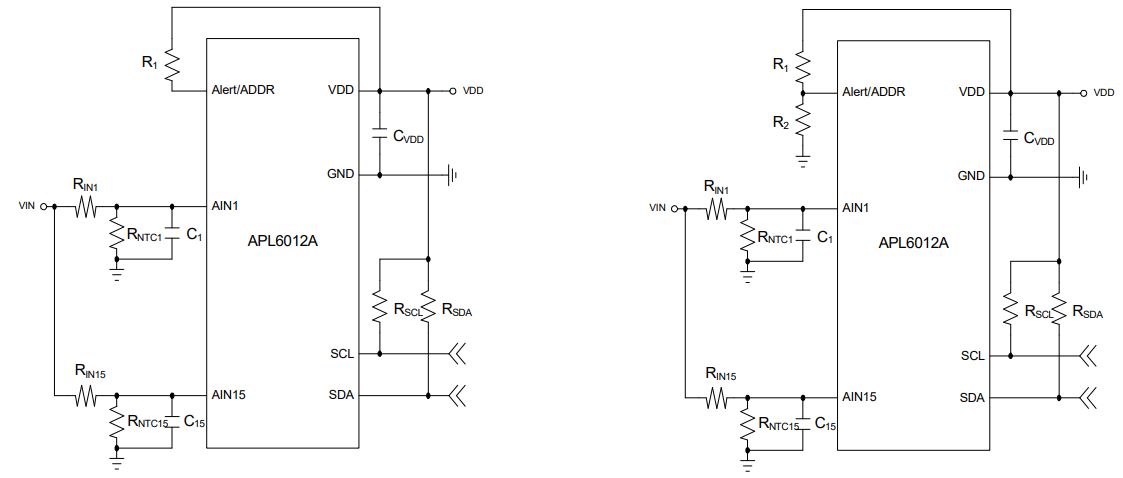
The APL6012A is a precision analog-to-digital converters (ADCs) with 8 bits of resolution, which designed with precision, low power and ease of implementation in mind. Data are transferred via an I2C-compatible serial interface. Three voltage sensing inputs are available for monitoring the temperature of the system. It measures voltage form the monitor place to GND by NTC resistor divider voltages. The sensed voltages are digitized and interfaced with microprocessor by I2C bus for advanced power management procedures. The APL6012A operates from a single power supply ranging from 2.8V to 5.5V. This APL6012A is available in TQFN3x3-20P package.
Features
- Supply Input Voltages Range: 2.8V to 5.5V
- 100uA Low Support Current
- 15-Ch Analog Voltage Input: AIN1, AIN2, AIN3, AIN4, AIN5, AIN6, AIN7, AIN8, AIN9, AIN10, AIN11, AIN12, AIN13, AIN14, AIN15
- High Accuracy Nonlinearity: ±3LSB
- High Accuracy A/D Resolution: 10mV
- High Accuracy A/D Full Scale Range: 0 ~ 2.56V
- Built-in Alert Flag Functions
- Built-in I2C Address Programming Functions
General Description
The APL6012A is a precision analog-to-digital converters (ADCs) with 8 bits of resolution, which designed with precision, low power and ease of implementation in mind. Data are transferred via an I2C-compatible serial interface. Three voltage sensing inputs are available for monitoring the temperature of the system. It measures voltage form the monitor place to GND by NTC resistor divider voltages. The sensed voltages are digitized and interfaced with microprocessor by I2C bus for advanced power management procedures. The APL6012A operates from a single power supply ranging from 2.8V to 5.5V. This APL6012A is available in TQFN3x3-20P package.